×
搜索
搜索
网站导航
首 页
产品专区
关于绿康
车间展示
荣誉证书
视频展示
公司动态
联系我们
您的位置:
首页
→
荣誉证书
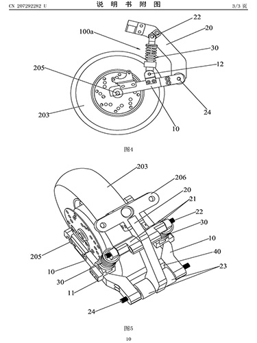
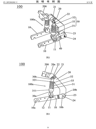
D1-CN201721278129-前轮避震机构及其滑板车-实用新型
上一个:DG18033CN 电动滑板车(G12)
下一个:CN201830384999-电动滑板车-外观
详情介绍
东莞市麦道热流道科技有限公司 版权所有
技术支持:
东莞网站建设